
具身机器人是人工智能产业最典型的应用产品,灵巧手是具身机器人最核心的零部件之一。
灵巧手作为一种模仿人手结构与功能,集驱动、传动、感知于一体的高性能末端执行器,虽然已有特斯拉、智元科技、灵心巧手、帕西尼、因时机器人、兆威机电等众多企业开始布局,但不同企业采用的是不同技术路线。从传动方式看,分为腱绳传动(如帕西尼、灵心巧手)、连杆传动(因时机器人)、齿轮驱动、电机直驱(兆威机电)等。

近日,灵巧手在传动技术上又有了新突破。
1月6日,上市公司征和工业(股票代码:003033)在上海张江具身智能灵巧手发展开年论坛暨全球首创链式灵巧手发布会上发布了全球首款链式灵巧手——臻手・CHOHO Hand。

CHOHO Hand灵巧手拥有17个自由度(7主动+10被动),拇指5自由度、其余四指各3自由度,指尖重复定位精度达±0.1mm,单手承重突破40Kg,米兰app动作循环寿命超100万次;通过微型链轮与链条的啮合,传动效率高达95%-98%,完美平衡高精度与高负载需求,可灵活完成异形件抓取、精细装配、线束整理等复杂任务。

会上,征和工业还与汉威科技(证券代码:300007)签署战略合作协议,开云app官方共同推动具身智能商业化应用落地。
汉威科技创立于1998年,是国内领先的传感器及智慧化解决方案提供商,2009年作为河南省首家创业板企业登陆深交所。主营产品为气体、压力、流量、温度、湿度、光电、加速度、柔性等多门类传感器、智能仪器仪表及智慧化解决方案。
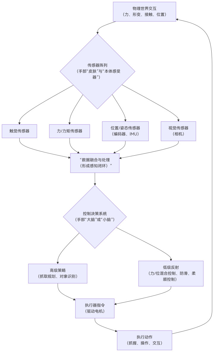
灵巧手是具身机器人乃至人工智能设备的重要末端执行器,集成了多种传感器,如触觉、力觉、位置、温度等,与传统的工业夹爪只能完成单一的、预设的抓取任务不同,灵巧手具备高度灵活性和精确控制能力,能够完成多种精细操作任务。比如:像人类一样捏起一根针、转动一把钥匙、按动小按钮、翻书页,甚至通过前期的数据采集、模型训练,灵巧手还能够采用不同力度去抓取物品,比如鸡蛋、杯子、草莓,甚至还能做出敲击键盘、拧螺丝、叠被子等复杂动作。
{jz:field.toptypename/}传感器在发挥灵巧手精准执行指令至关重要,就好比灵巧手的电子皮肤+本体感受器。是灵巧手能够实现“灵巧”和“智能”的核心与基石。它们的作用可以概括为:充当灵巧手的“皮肤”和“小脑”,将物理世界的相互作用转化为可量化、可处理的数据,从而实现精细感知、实时控制和智能交互。精确测量指尖、指腹、手掌在与物体接触时施加或受到的力的大小和方向都离不开传感器的。这是实现柔性抓取的关键——既能稳稳拿住鸡蛋不碎,也能有力拧开瓶盖。


备案号: